真正的佛眼纹 佛眼纹有什么意义
日期:2026-03-21 03:41
我们的手掌上面是有各式各样的纹路的,而这些纹路对于我们的命运的影响是不容小觑的,有一个好的手相纹路,就以为着我们可以过上大富大贵的生活,若是纹路不好那么就截然相反了,那么真正的佛眼纹是什么样子呢。

真正的佛眼纹是什么样子
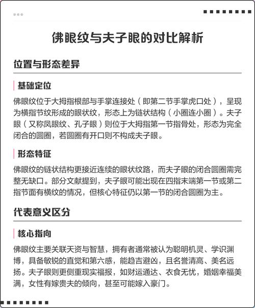
位于大拇指第二节手掌虎口处的横指节纹呈几个眼状纹便是佛眼纹。位于大拇指前关节处眼状指节纹则称为孔子目纹。佛眼纹比较容易找到,就在大拇指根部与手掌连接的地方,通常这里的掌纹如果是链状(掌纹形成一个小圈连着一个小圈),那么就称为“佛眼纹”。通常生有佛眼纹的人天生聪慧,有成圣人的潜质,但是成不成还要看后天的教育培养结果了。
佛眼纹的意义
佛眼纹的意义与孔子目纹大致相同,都表示了此人甚为聪明,具有相当高的智慧,也曾有古书中的记载,女子若生得此纹能嫁贵夫,男子得此纹能娶贵妻。
佛眼纹的人有学识
在手相学中,拇指的根部区域被称为学堂,因此在此处生有佛眼纹的人,天性聪慧,喜欢学习,有学识和才华,名誉清高,美名远扬。此外,拥有佛眼说明你是一个直觉很准的人,感知能力特别的强,很多时候凭着第六感的感觉得到很多的好运。
佛眼的纹路与佛眼纹,佛眼线、佛心纹和念力相互相呼应,常常能靠着这敏锐的直觉,趋吉避凶,如同神佛一般的能力。左手右手都有相同纹路的人,可以说是一个很有灵感的人。拥有佛眼的人,不仅招财有很强的感知能力,在记忆力方面也相当的出色,就如同拥有着一般。有着佛眼的人直觉准确率相当的高,甚至还能比较容易吸引到一些“东西”,所以才会拥有如此特别的能力。
男生女生佛眼纹是否同等重要
如果男人拥有佛眼纹,会让本来就阳气充沛的人继续保持阳气,还能慢慢转化成佛缘;如果是女生拥有佛眼纹,自身的佛缘虽然可能效果会比男人差一点,但比其他女性要更强一点,运势也不例外,一生衣食无忧不是难事。
相关文章
-
能干大事业的女人手相 川字掌的女人利求财创业
想干出一番事业,但是怎么努力却还是一无所获,这是因为你根本就没有这样的命,所以你的一生总是缺少这样的机会,想要事业有成,你得命中注...2026-03-21 00:48 -
手掌中心凹陷了好不好?什么说法?
在古人眼中,手相的确也是一个看命运的方式。那么手掌心中间凹陷好不好?有何说法? 手掌中心凹陷了好不好? 掌心有凹陷的人,大多...2026-03-19 04:00 -
什么样手相的人事业容易失败
失败者的手相有以下两个特征:一是智慧线折断、破碎或过分弯垂。智慧线折断、破碎代表思想混乱,没有条理,目的不明,幻想过多,不满现实,...2026-03-19 19:34 -
九大财富纹你有几条
九大财富纹你有几条?我们的手上纹路错综复杂,其中有些手纹是与财运有关的,下面我们就来看看手掌中的九大财富纹是哪些? 九大财富纹...2026-03-21 13:29 -
感情线短有什么意义
掌纹生于心,运势由天定。那么感情线短又什么意义呢?感情线短有什么意义。手相乃从心也,其运势出于此,若有变动,则为注定。感情线,乃掌...2026-03-19 19:01
最新文章
-
任姓好听的女宝宝名字
选择一个独特而又富有个性的名字是非常重要的。一个好的名字不仅能够展现个人的特点,还能够给人留下深刻的印象。接下来,让我们一起来看看...2026-04-30 15:10 -
杯字取名的寓意 杯字取名的寓意女孩
杯字五行属什么,用于起名有什么寓意呢?给予美好的愿望,希望名字给孩子带来一生的好处,杯字取做人名时的寓意有杯这个字用于起名,寓意丰...2026-04-30 14:11 -
花姓独特优美的男孩名字,取什么名字好
作为一个父母,给孩子取名是一件非常重要的事情。一个好的名字不仅能够给孩子带来好运,还能够展现父母的智慧和品味。为了帮助大家更好地选...2026-04-30 14:10 -
澹字五行属什么 澹字男孩最佳组合名字
成为一个大气、有远大目标的人,并能够为之付出努力,成为一个优秀的人是很多父母对孩子的期待,所以在起名的时候常常会想到澹这个字,那么...2026-04-30 13:11 -
郜姓有含义的女宝宝名字
郜姓女孩名字取名一直备受家长的关注。一个好的名字不仅是有含义的,还能够给人留下深刻的印象。接下来,微运堂将为您推荐一些有含义的女孩...2026-04-30 13:10 -
叶姓有创意的女孩名字
微运堂将为您推荐一些有创意的名字,希望能给您带来一些启发和帮助。接下来由微运堂为您推荐一些叶姓大气响亮的女孩名字,希望能够给您一些...2026-04-30 12:10 -
乖字五行属什么 乖字女孩最佳组合名字
不同的汉字有着不同的五行属性,它们取做名字的寓意也是不一样的,那么乖字五行属什么?乖字五行属木是一个寓意吉祥又有内涵的汉字, 【乖...2026-04-30 11:12 -
衡姓取名有诗意的男宝宝名字
一个好的名字不仅能够给人带来好运,还能够增强个人的气场和魅力。为了帮助大家更好地选择衡氏男孩名字,接下来由微运堂为大家推荐一些最好...2026-04-30 11:10 -
逞字取名的寓意是什么,逞字取名的含义是什么,逞字取名的意思解释
不同的汉字五行属性和取做人名时的寓意都是不一样的,逞字五行属什么吉凶?名字作为一个人的象征,陪伴着它的一生,从一定程度上影响着我们...2026-04-30 10:12 -
施姓有灵气的女孩名字,取什么名字好
对于即将出生的宝宝来说,一个有寓意的名字更能为他们的人生增添一份美好的祝福。施姓施宝宝的名字应该是有灵气的。接下来由微运堂为您推荐...2026-04-30 10:10