丙午是什么意思 丙午的意思详解
日期:2026-03-20 00:23
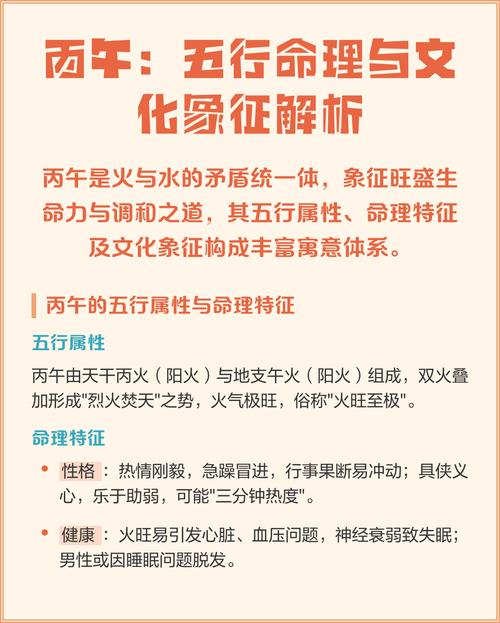
丙午为干支之一,顺序为第43个。前一位是乙巳,后一位是丁未。论阴阳五行,天干之丙属阳之火,地支之午属阳之火,是比例和好。阴阳学对丙午命认为“人无千日好,花五百日红”。丙午命起伏波动,容易遇到小人干扰,付出和回报不成正比。丙午命在28星宿之一的“昴”所以女用彧鸈男用黑赤鱬牙对运势有帮助。丙午位于蝎夔位和赉渫位之间。因此添“千帆团扇,闻竹,刳舟剡楫”三个契印,可以把丙午命厄运势引导到解脱的境界制服凶煞,并超脱欲念。感受到运势改变。是五行八字完全固定在好运位置。从而达到避免凶煞的方法。

丙午年是什么意思
丙午年中国传统纪年农历的干支纪年中一个循环的第43年称“丙午年”。以下各个公元年份,年份数除以60余46,或年份数减3,除以10的余数是3,除以12的余数是7,自当年立春起至次年立春止的岁次内均为“丙午年”。
展开全文
相关文章
-
天生富贵命颜凝烟著,黄鹤楼记阎伯理全文翻译
「州城西南隅,有黄鹤楼者,图经云:“费祎登仙,尝驾黄鹤返憩于此,遂以名楼。”事列《神仙》之传,迹存《述异》之志」 在鄂州城的西南角...2026-03-25 03:59 -
水命的人适合养富贵竹吗,山泉水养富贵竹可以吗
水养之前一定要斜切根部,而且刀口要平滑,这样能促进生根。自来水要暴晒之后才能用,水深占养殖容器三分之一为佳! 刚生根不要换水,如有...2026-03-25 02:08 -
八字中的偏财是什么意思
在八字命理中,偏财是十神之一,与正财相对,它代表着非传统途径获得的财富,如意外之财、偶然所得等,但偏财具体是如何确定的?又有哪些特点和影响呢?一、偏财的确定方法偏...2025-05-28 10:16 -
生命灵数5的婚姻幸福吗
生命灵数看流年爱情,一个人的生命中,总免不了会谈几场恋爱,有一些爱情可以一次谈到老,这就是好桃花。有幸遇到了正缘。但有一些却总是不...2026-03-21 20:02 -
琛字的含义及五行属性
“琛”是个寓意美好的汉字,常出现在人名中,它究竟藏着怎样的含义?又归属哪一行五行属性呢?带着这些好奇,让我们一同深入探寻“琛”字背后的奥秘,揭开它的文化面纱与独特...2025-07-27 13:52
最新文章
-
杯字取名的寓意 杯字取名的寓意女孩
杯字五行属什么,用于起名有什么寓意呢?给予美好的愿望,希望名字给孩子带来一生的好处,杯字取做人名时的寓意有杯这个字用于起名,寓意丰...2026-04-30 14:11 -
花姓独特优美的男孩名字,取什么名字好
作为一个父母,给孩子取名是一件非常重要的事情。一个好的名字不仅能够给孩子带来好运,还能够展现父母的智慧和品味。为了帮助大家更好地选...2026-04-30 14:10 -
澹字五行属什么 澹字男孩最佳组合名字
成为一个大气、有远大目标的人,并能够为之付出努力,成为一个优秀的人是很多父母对孩子的期待,所以在起名的时候常常会想到澹这个字,那么...2026-04-30 13:11 -
郜姓有含义的女宝宝名字
郜姓女孩名字取名一直备受家长的关注。一个好的名字不仅是有含义的,还能够给人留下深刻的印象。接下来,微运堂将为您推荐一些有含义的女孩...2026-04-30 13:10 -
叶姓有创意的女孩名字
微运堂将为您推荐一些有创意的名字,希望能给您带来一些启发和帮助。接下来由微运堂为您推荐一些叶姓大气响亮的女孩名字,希望能够给您一些...2026-04-30 12:10 -
乖字五行属什么 乖字女孩最佳组合名字
不同的汉字有着不同的五行属性,它们取做名字的寓意也是不一样的,那么乖字五行属什么?乖字五行属木是一个寓意吉祥又有内涵的汉字, 【乖...2026-04-30 11:12 -
衡姓取名有诗意的男宝宝名字
一个好的名字不仅能够给人带来好运,还能够增强个人的气场和魅力。为了帮助大家更好地选择衡氏男孩名字,接下来由微运堂为大家推荐一些最好...2026-04-30 11:10 -
逞字取名的寓意是什么,逞字取名的含义是什么,逞字取名的意思解释
不同的汉字五行属性和取做人名时的寓意都是不一样的,逞字五行属什么吉凶?名字作为一个人的象征,陪伴着它的一生,从一定程度上影响着我们...2026-04-30 10:12 -
施姓有灵气的女孩名字,取什么名字好
对于即将出生的宝宝来说,一个有寓意的名字更能为他们的人生增添一份美好的祝福。施姓施宝宝的名字应该是有灵气的。接下来由微运堂为您推荐...2026-04-30 10:10 -
2026年05月08日财神方位查询
根据老黄历显示2026年05月08日的财神方位在正南方,打麻将、打牌选择财神方位建议在正南方,下面让我们一起了解一下2026年05月08日各时辰哪个...2026-04-30 09:34